您的瀏覽器不支援 JavaScript喔,請開啟 Javascript 功能。
跳到主要內容
:::
淡江大學首頁
淡江大學覺生紀念圖書館
網站導覽
登入
English
X
最新消息
招生資訊
獲獎資訊
課程資訊
學務資訊
徵才公告
高中生專區
活動花絮
其他資訊
招生資訊
大學部
碩士班
數位碩士在職專班
國外入學
資圖生活
考古題
學士班學生先修碩士班課程申請
系所簡介
系所沿革
目標與特色
就職出路
發展重點
空間設備
系所成員
專任教師
兼任教師
榮譽教授
退休教師
行政人員
課程資訊
大學部
大學部
彈性學制
課程地圖
課程查詢
研究所
碩士班
數位學習碩士在職專班
高中生專區
學術研究
研究領域
《教育資料與圖書館學》
學術社群與活動
學術社群與活動
數位典藏與數位人文研究室
學術傳播與資訊計量研究室
圖書館與社區服務研究室
使用者行為及使用者經驗研究室
學位論文
相關資源
學生事務
學生須知
大學部手冊
研究生手冊
學生作品
學生作品
大專生研究計畫
獎助學金
系所獎助學金
其他獎助學金
實習與職涯
實習機會
工作機會
相關連結
常用表單
論文流程相關表單(碩/數碩)
課務組相關表單
註冊組表單(學籍業務相關)
註冊組表單(成績業務相關)
總務處相關表單
學務處各組表單
系友專區
系友專區
校友會
系友會
校友服務暨資源發展處
校友贊助
新生專區
首頁
最新消息
課程資訊
:::
招生資訊
獲獎資訊
課程資訊
學務資訊
徵才公告
高中生專區
活動花絮
其他資訊
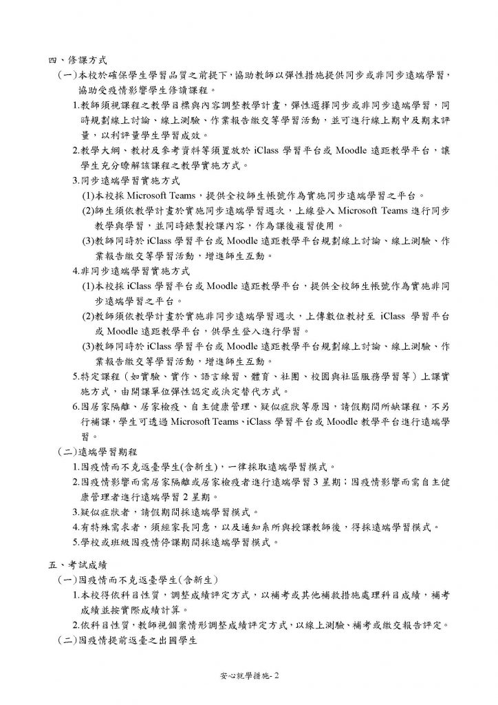
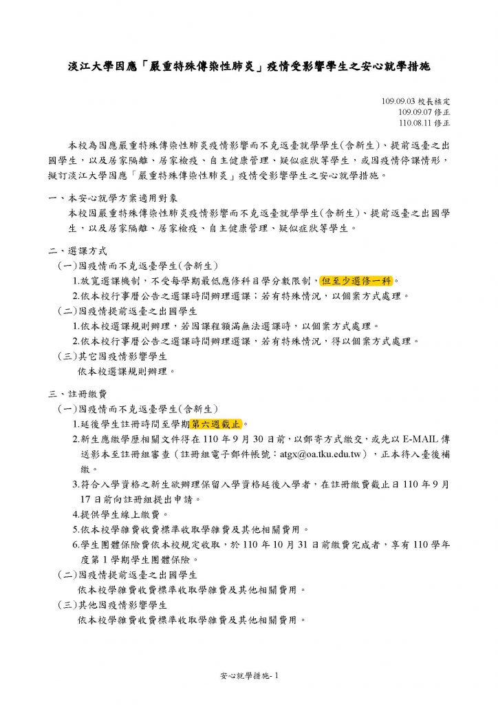
110-1淡江大學因應「嚴重特殊傳染性肺炎」疫情受影響學生之安心就學措施
2021-08-24
系統管理員
110學年度第1學期
淡江大學因應「嚴重特殊傳染性肺炎」疫情受影響學生之安心就學措施